новое событие
Задания
Вакансии
Участники
Материалы
Разработки
Форум
Информационный поток
Задания
вакансии
материалы
разработки
сообщения форума
ise4216
Приватное сообщение
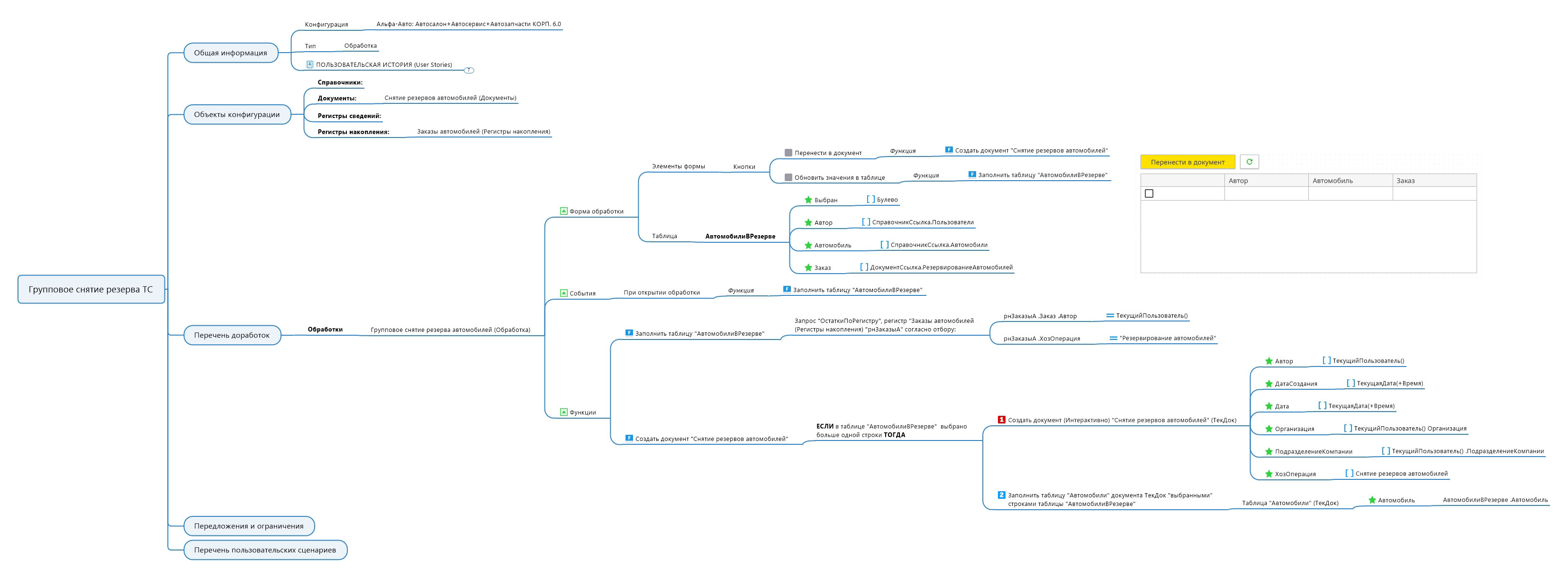
Обработка "Групповое снятие резерва ТС" конф. Альфа-Авто ред. 6.0
Выполнено
2 000.00
11 | 0
22 июля 2024 в 10:22:12
(1 год 42 недели 1 день 16 часов назад)
10900
20.07.2024 19:15:29
Текст задания
Обработка "Групповое снятие резерва ТС" конф. Альфа-Авто ред. 6.0
Групповое снятие резерва ТС _АФ _АА6.jpg
(323 кб)
0
предыдущие (
)
все
Выбранные исполнители
Артем Юрьевич
Санкт-Петербург
(Россия)
2 000р
1 день
5
+ 68
- 10
23940
79
3126
Сделка №23270 от 21.07.2024
Завершена (22.07.2024)
Отклики
amirio
20 июля 2024 в 19:22:35
2 000р
1 день
+ 3
- 6
1200
10
1145
Здравствуйте, готов взяться. Цена обсуждаема
Кирилл R.
21 июля 2024 в 00:00:32
21 000р
10 дней
+ 49
- 2
17295
56
5422
Сделаю.
Григорий Георгиади
Пермь
(Россия)
21 июля 2024 в 05:31:31
2 000р
1 день
+ 107
- 29
35185
2
151
5322
Готов выполнить.
Оплата после принятия и вне сайта.
Николай
Челябинск
(Россия)
21 июля 2024 в 12:34:52
1 день
+ 18
- 1
5640
25
4317
Обращайтесь. Сделаю.
Обязательно предварительно отпишитесь
с указанием ссылки на задачу.
≡ Список Ваших задач
cервис удаленного проектирования
Ваш регион:
<не определено>
Одноклассники
Яндекс
Mail.ru
Google
Регистрация
Регистрация
Зарегистрироваться
Вход
Авторизация
Войти
напомнить пароль
новое сообщение