новое событие
Информационный поток
Задания вакансии материалы разработки сообщения форума
Шиманский Денис Вадимович
Приватное сообщение
Новый заказчик

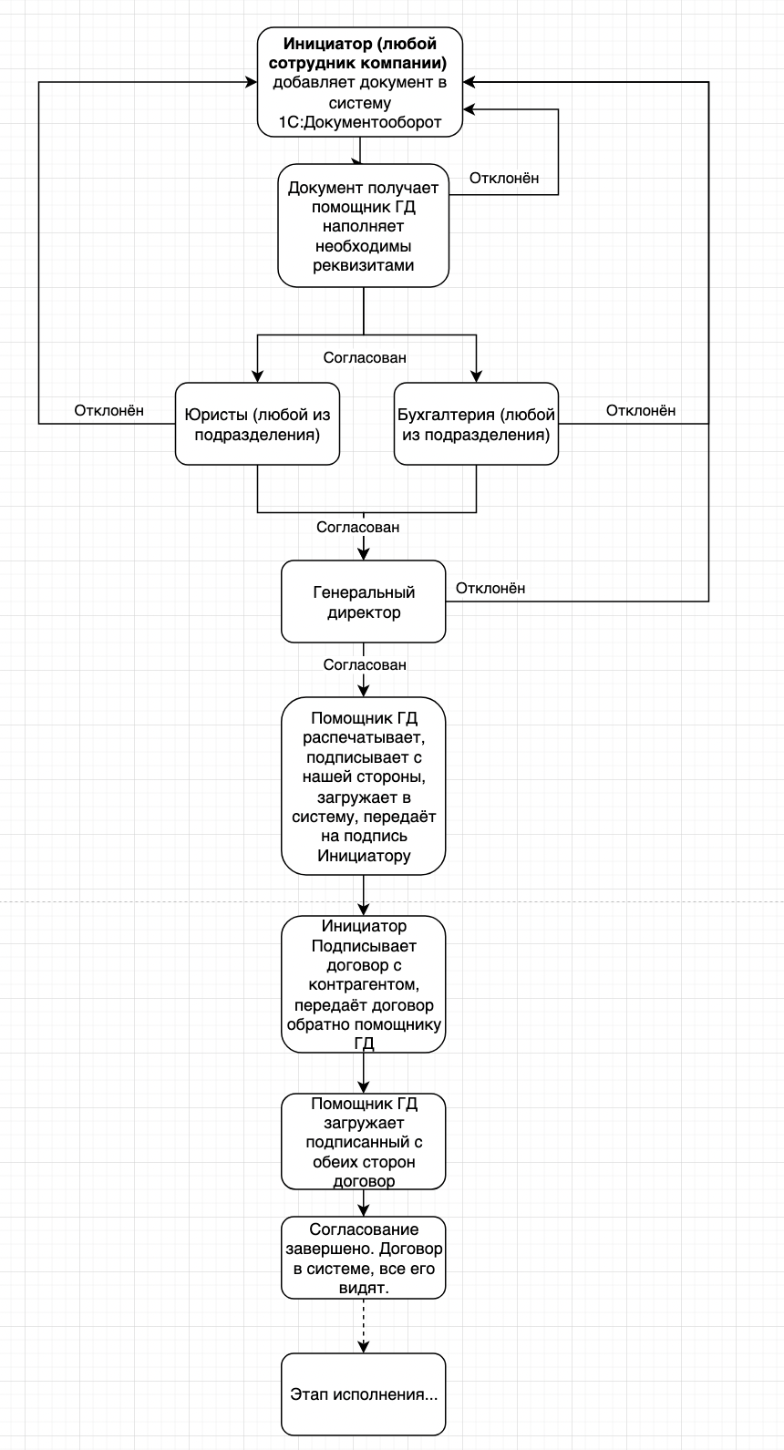
1С:Документооборт 8, настройка стандартных процессов

12.12.1985(40 лет)
19 сентября 2022 в 21:33:06 (3 года 25 недель 1 день 19 часов назад)
Текст задания
Добрый день, требуется настроить Документооборот стандартными средствами, пока требуется процесс инициации и согласования до подписи с обеих сторон в бумажном виде. Схема процесса может обсуждаться с исполнителем и модифицироваться из опыта. Следующим этапом потребуется этап исполнения.

Также параллельно необходимо внедрить стандартный процесс обработки корреспонденции. (Входящая корреспонденция сканируется, добавляется в Документооборот помощником ГД, ГД распределяет на ответственных с комментариями и сроками)
0
Отклики (3)