новое событие
Информационный поток
Задания вакансии материалы разработки сообщения форума
kira.stroganoff
Приватное сообщение
Новый заказчик

Установка web-ориентированного защищенного удаленного доступа через vpn

27 июня 2017 в 20:13:14 (8 лет 42 недели 6 дней 20 часов назад)
Текст задания
Задача: "Разработка Web-ориентированной подсистемы для обеспечения безопасного удаленного доступа к информационным ресурсам предприятия "интерсофт""
Надо сделать базу 1С на базе версии 8.3 (можно скачать готовую и переделать). вся суть работы в скриншотах(чтобы работало - необязательно).

1. В базе 1с(можно скачать готовую и переделать) провести какие-нибудь доки по продаже и поставкам фирма Интерсофт, http://www.inter-soft.ru/, там написано, чем фирма занимается.
2. Из сотрудников сделать разделение по ролям: Директор, курьерская служба, тех. поддержка, главный бухгалтер. Установить для этих групп пароль для входа в базу.
3. Настроить удаленный доступ к 1с через Веб-интерфейс.
4. Сделать настройку VPN.
5. все это дело необязательно, чтобы работало, но надо наделать пошаговых скринов, как все делалось и показать работоспособность всего этого действа: Как настроили и поставили VPN, как настроили удаленный доступ к базе. желательно еще к этому делать комментарии.

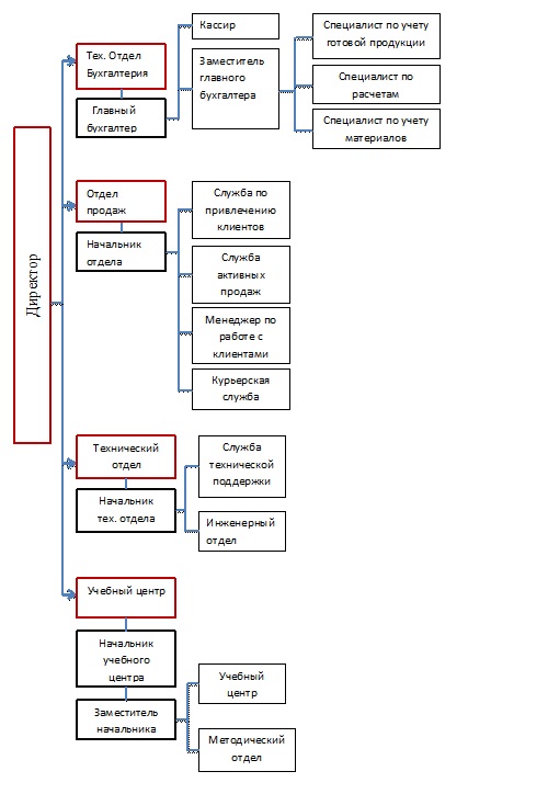
Структуру предприятия и окно входа разграниченного доступа прикреплены.
0
Отклики (1)