новое событие
Информационный поток
Задания вакансии материалы разработки сообщения форума
Арестов Илья Олегович
Приватное сообщение

Консультация по 1С Документооборот ПРОФ

Москва(Россия )
arestou
25.05.1989(36 лет)
22 |  0
31 мая 2017 в 15:59:08 (8 лет 45 недель 5 дней 10 часов назад)
20800
Текст задания
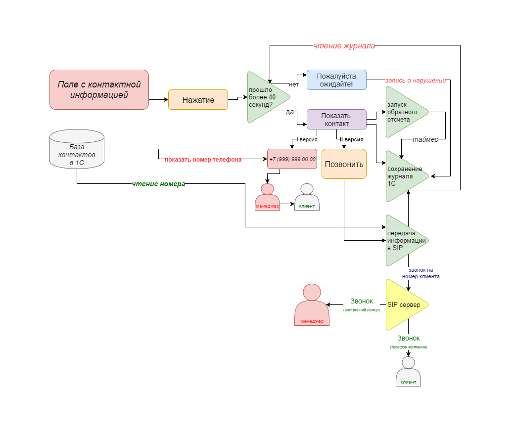
Требуется консультация по реализации функционала в 1С Документооборот ПРОФ.
Есть таблицы в excel. Нужно или из таблицы делать вызов в 1с с запросом на информацию в поле или полностью перенести таблицы в 1с и реализовать вызов там
0
Отклики (2)